Agentes da Fase de Execução dos Contratos Administrativos

Exaurida as Fases de Preparatória e Externa, celebra-se o contrato administrativo, o qual está longe de ser o principal objetivo da contratação. A finalidade da contratação pública é a eficiência da contratação, que vai ser fruto de uma correta execução do contrato.  

Com a publicação do extrato do contrato nasce a fase de execução e, consequentemente, a fase de maior controle considerando que a eficiência da contratação vai depender do envolvimento e desempenho dos agentes que atuarão nesta fase do processo. 

Iniciada a fase de execução, torna-se imprescindível a instauração da Comissão de Gestão e Fiscalização do Contrato, devendo ser observado o disposto no Art. 7º da Lei 14.133/2021.

A designação a que se refere o artigo 7º, depende de ato formal regulamentar, o qual deverá ser promovida a devida publicidade,  critérios que são condições de validade da indicação.

Importante mencionar que a indicação pelo legislador de “gestão de competências”, prevista no caput do artigo 7º, se refere à identificação dos critérios de aptidão técnica, ou seja, qualificação adequada e compatível com as funções essenciais à execução da Nova Lei de Licitações e Contratos.

Como visto, verifica-se que os inciso I e II do caput, trazem condições positivas, requisitos a serem preenchidos para desempenho das funções, já o inciso III, uma condição negativa, que se trata de uma vedação a qual o agente não pode deter para exercício dessas funções.

Assim, o inciso I requer que o agente seja servidor efetivo ou empregado público dos quadros permanentes. Logo, quando ele propõe o termo “preferencialmente” a expectativa é de que a autoridade máxima sempre se atente para a indicação de um servidor de carreira e podemos afirmar que quando não for possível atender esse requisito, terá que haver prévia justificativa para indicação que não se enquadre nesses critérios.

Em seguida, o inciso II demonstra que para ocupar cargo ou função essencial na execução da NLLC a autoridade máxima, observada a gestão de competências das atividades, deverá observar primordialmente a qualificação técnica do agente, a fim de que seja compatível com a função à qual seja designado.

Enfim, no inciso III consta vedação de indicação de agente que mantenha relação de parentesco, até terceiro grau, nem cônjuge ou companheiro, bem como pessoa que mantenha vínculo com o licitante ou contratante. Complementa-se, ainda, que esse inciso se relaciona com o inciso IV, do artigo 14, da NLLC.

Conclui-se, portanto, que compete à autoridade máxima do órgão, passível de delegação, a indicação dos agentes que atuam nas contratações públicas, ou seja, os ocupantes de cargos em comissão ou função de confiança, que terão atuação essencial na execução das fases das contratações públicas

 

A Forma do Ato de Designação

Os agentes da execução contratual, nomeados por meio de portaria, sendo indicados pela autoridade competente, deverão observar os seguintes aspectos e/ou requisitos:

Publicidade da Comissão

Tais agentes são de fundamental importância na mensuração dos resultados a serem obtidos a partir do planejamento a ser  implantado.

Além disso, mediante o acompanhamento da execução do objeto contratual esses agentes serão responsáveis pela implementação, nas próximas contratações, das lições aprendidas, observadas como mitigadoras dos riscos identificados, bem como poderão sugerir outras ações, conforme sua expertise, fechando assim o ciclo de PDCA das contratações. 

Como pode ser verificado,  a gestão e fiscalização dos contratos é função muito importante, constituindo, portanto, ferramenta fundamental para a avaliação dos resultados da contratação e fornecimento de subsídios para uma nova contratação. Neste sentido, estas atividades devem ser exercidas pela administração, através de gestores e fiscais, devidamente capacitados, de acordo com o objeto da contratação. Ainda sobre esse aspecto, alerta-se para a necessidade de fornecimento da estrutura adequada, de acordo com o balizamento  apresentado no Estudo Técnico Preliminar, inclusive, no que diz respeito à capacitação de pessoal. 

Agentes da Execução

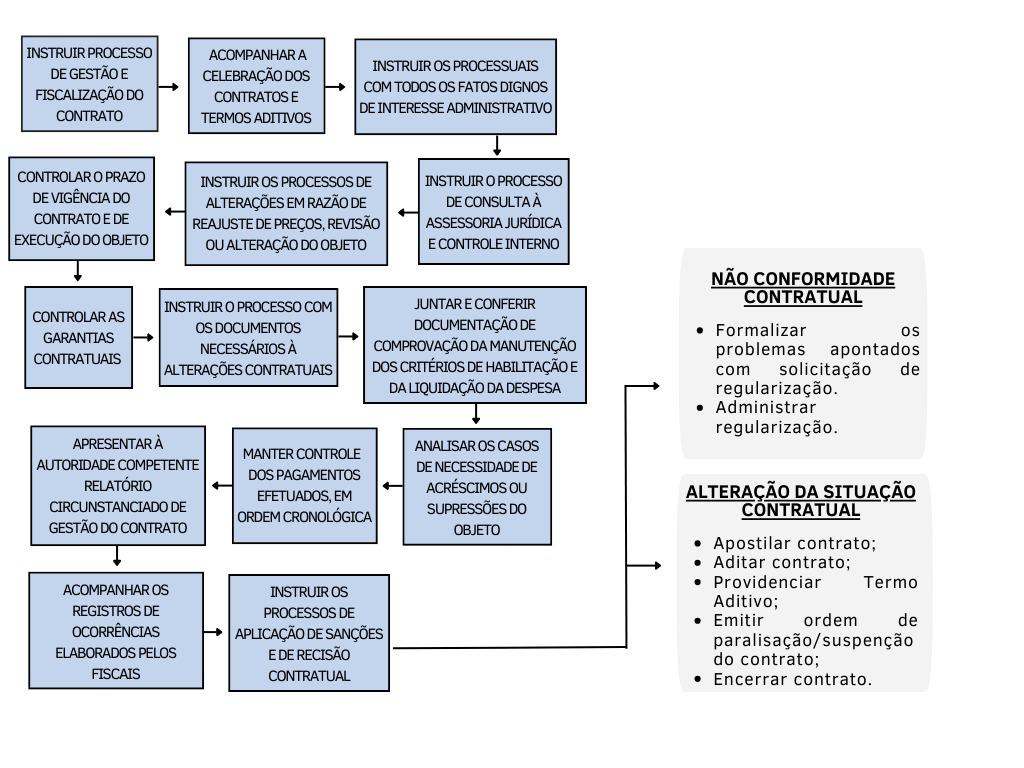
É importante ressaltar que a gestão e a  fiscalização são ações correlatas, de modo que uma complementa a outra. Observe na ilustração algumas das dependências nos procedimentos.

Em que pese as ações serem correlatas, devem ser destacadas as particularidades a elas inerentes.

Gestor de Contrato

O Gestor do contrato é o servidor, investido no cargo, especialmente designado, por meio de Portaria, para gerenciar as relações firmadas com a contratada. Este gerenciamento é subsidiado por dados, informações e pareceres técnicos dos fiscais quanto à execução do objeto, a avaliação da qualidade dos resultados obtidos, bem como informações atualizadas que viabilizem a tomada de decisão relacionada à manutenção, ou não, das condições contratuais.

Fiscal de Contrato

O Fiscal do Contrato é o agente, representante da Administração Pública, nomeado pela autoridade gerenciadora do Contrato, para acompanhar e fiscalizar a execução contratual para o fim a que se destina.

Os fiscais deverão ser designados de acordo com a especificidade e a complexidade do objeto ou da solução, sempre em alinhamento com a necessidade almejada. Neste sentido, a critério da administração, podendo ser:

 

  • FISCAL SETORIAL – servidor que ficará a cargo de fiscalizar os contratos in loco, quando a execução ocorrer concomitantemente em setores distintos ou em unidades desconcentradas de um mesmo órgão ou entidade, podendo ser acumulado com a função de Fiscal Especializado ou Fiscal Administrativo;
  • FISCAL ESPECIALIZADO – servidor que ficará a cargo de fiscalizar os contratos que possuam alguma especialidade técnica, sendo necessária a comprovação por Diploma, Certificado ou documento equivalente ou experiência em contratações similares;
  • FISCAL ADMINISTRATIVO – servidor que ficará a cargo do acompanhamento da execução dos serviços nos contratos com regime de dedicação exclusiva de mão de obra quanto às obrigações previdenciárias, fiscais e trabalhistas, bem como quanto às providências tempestivas nos casos de inadimplemento;
  • FISCAIS DESCENTRALIZADOS – em número mínimo de dois servidores, de outro órgão, que ficarão responsáveis por fiscalizar os contratos que contenham no total ou em parte execução em outra estrutura administrativa, designados por meio de resolução ou portaria conjunta.

As Multi Relações

As competências requeridas para os Agentes de Gestão e Fiscalização são várias, considerando inclusive o atendimento de demandas requeridas por entes diversos envolvidos no acompanhamento da execução contratual, tornando-os pontos centrais de interação entre os diversos atores envolvidos nessa fase da contratação.

Por isso, entende-se que na gestão e fiscalização de contratos há multi relações, conforme ilustração a seguir.

Como o resultado da fiscalização dos agentes incumbidos de acompanhar o cumprimento das normas nas contratações depende de uma série de fatores, a administração deve fornecer estrutura técnica, tecnológica, insumos e equipamentos necessários ao desenvolvimento das funções dos Gestores e Fiscais, incluindo a capacitação nas multi disciplinas requeridas.

As Multi-Disciplinas

Sobre os Agentes de Gestão e Fiscalização a Lei Federal 14.133/2021, que trata sobre normas gerais de  Licitações e Contratos, traz inovações no âmbito da gestão e fiscalização dos contratos e o suporte da Assessoria Jurídica e do Controle Interno.

O artigo 117 da Lei 14.133/2021 assim dispõe:

Imprimir
Ir para o conteúdo